由于“三道红线”融资政策和“两道红线”房贷政策,使得房地产企业融资难上加难。而房地产企业作为资金密集型企业,需投入大量的资金以维持正常运营,融资环境的恶化使得房地产企业破产频发。人民法院公告网显示,截至2021年9月1日,约有270家房地产企业递交破产文书。
通常情况下,进入破产重整程序的房地产企业往往负债金额巨大,且清偿率较低,因此,不论以何种方式进行破产重整(特殊性税务处理债转股仅递延纳税),巨额的债务重组收益都将导致破产房地产企业需承担高额的企业所得税,而债务重组收益并不存在现金流入,上述巨额税负对破产房企来说更是雪上加霜。
实务操作中,进入破产重整程序的房企,往往存在大量的资产损失,尤其是无法收回的应收债权,若相关资产损失能够顺利在企业所得税税前扣除,将会较大程度上抵减债务重组收益,从而降低破产房企企业所得税税负。
本文将申报资产损失所需证据及申报程序进行整理如下:
一、资产损失确认证据
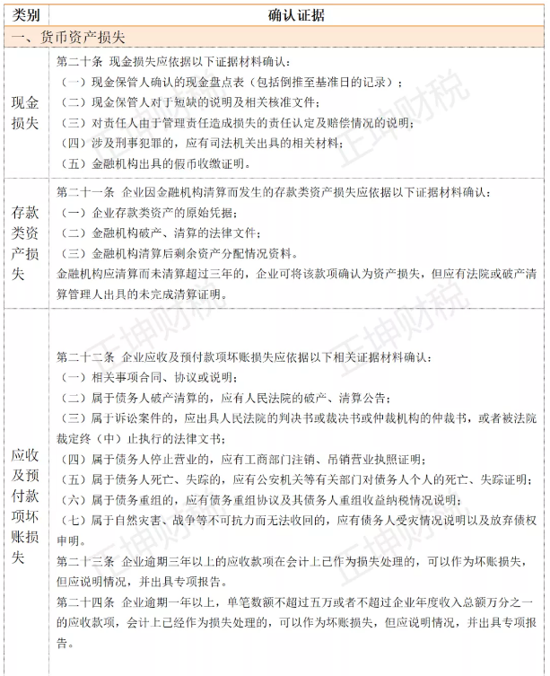
根据《国家税务总局关于发布<企业资产损失所得税税前扣除管理办法>的公告》(国家税务总局公告〔2011〕25号)整理:







二、资产损失税前扣除申报程序
《国家税务总局关于企业所得税资产损失资料留存备查有关事项的公告》(国家税务总局公告2018年第15号)规定:“企业向税务机关申报扣除资产损失,仅需填报企业所得税年度纳税申报表《资产损失税前扣除及纳税调整明细表》,不再报送资产损失相关资料。相关资料由企业留存备查。企业应当完整保存资产损失相关资料,保证资料的真实性、合法性。”
根据上述规定,破产房企申报扣除资产损失,仅需填报企业所得税年度纳税申报表《资产损失税前扣除及纳税调整明细表》,无需再报送资产损失相关资料,相关资料留存备查即可,但由于破产重整资产损失涉及金额往往较大,被税务检查可能性较高,建议企业妥善、规范留存相关资料以备税务机关检查。
同时需注意部分资产损失的企业所得税税前扣除需进行专项申报,具体可参考:
《国家税务总局关于发布<企业资产损失所得税税前扣除管理办法>的公告》(国家税务总局公告〔2011〕25号)第九条规定:“第九条下列资产损失,应以清单申报的方式向税务机关申报扣除:(一)企业在正常经营管理活动中,按照公允价格销售、转让、变卖非货币资产的损失;(二)企业各项存货发生的正常损耗;(三)企业固定资产达到或超过使用年限而正常报废清理的损失;(四)企业生产性生物资产达到或超过使用年限而正常死亡发生的资产损失;(五)企业按照市场公平交易原则,通过各种交易场所、市场等买卖债券、股票、期货、基金以及金融衍生产品等发生的损失。第十条前条以外的资产损失,应以专项申报的方式向税务机关申报扣除。企业无法准确判别是否属于清单申报扣除的资产损失,可以采取专项申报的形式申报扣除。”