2019年5月9日,财会[2019]8号对《企业会计准则第7号——非货币性资产交换》(以下简称:新准则)进行了修订。
下面根据新准则,对以公允价值为基础计量的非货币性资产交换的财税处理进行解析。
一、适用条件以及适用的会计原则
(一)适用条件
新准则第六条规定,非货币性资产交换同时满足下列条件的,应当以公允价值为基础计量:
(一)该项交换具有商业实质;
(二)换入资产或换出资产的公允价值能够可靠地计量。换入资产和换出资产的公允价值均能够可靠计量的,应当以换出资产的公允价值为基础计量,但有确凿证据表明换入资产的公允价值更加可靠的除外。
(二)商业实质的判断
满足下列条件之一的非货币性资产交换具有商业实质:
1.换入资产的未来现金流量在风险、时间和金额方面与换出资产显著不同。
2.换入资产与换出资产的预计未来现金流量现值不同,且其差额与换入资产和换出资产的公允价值相比是重大的。
(三)以公允价值为基础计量的非货币性资产交换的会计处理
非货币性资产交换采用公允价值模式计量时,应当以换出资产的公允价值和应支付的相关税费作为换入资产的成本,除非有确凿证据表明换入资产的公允价值比换出资产公允价值更加可靠。在该模式下,不论是否涉及补价,只要换出资产的公允价值与账面价值不相同,就一定会产生损益且计入当期利润。

1.会计处理原则及换出资产公允价值与账面价值差额的处理
2.换入资产的成本计量
在非货币性资产交换交换中,除了需要考虑换出资产的处理外,也要考虑换入资产的成本计量。根据《企业会计准则第7号——非货币性资产交换》规定,以公允价值模式计量的非货币性资产交换中换入资产的成本计量按下表处理:

上表中的三个公式,前半部分完全一致,仅在最后加减补价,其实也很好理解:不涉及补价,当然不需要考虑补价;收到补价,换入资产就减去补价;支付补价的,换入资产就加上补价。
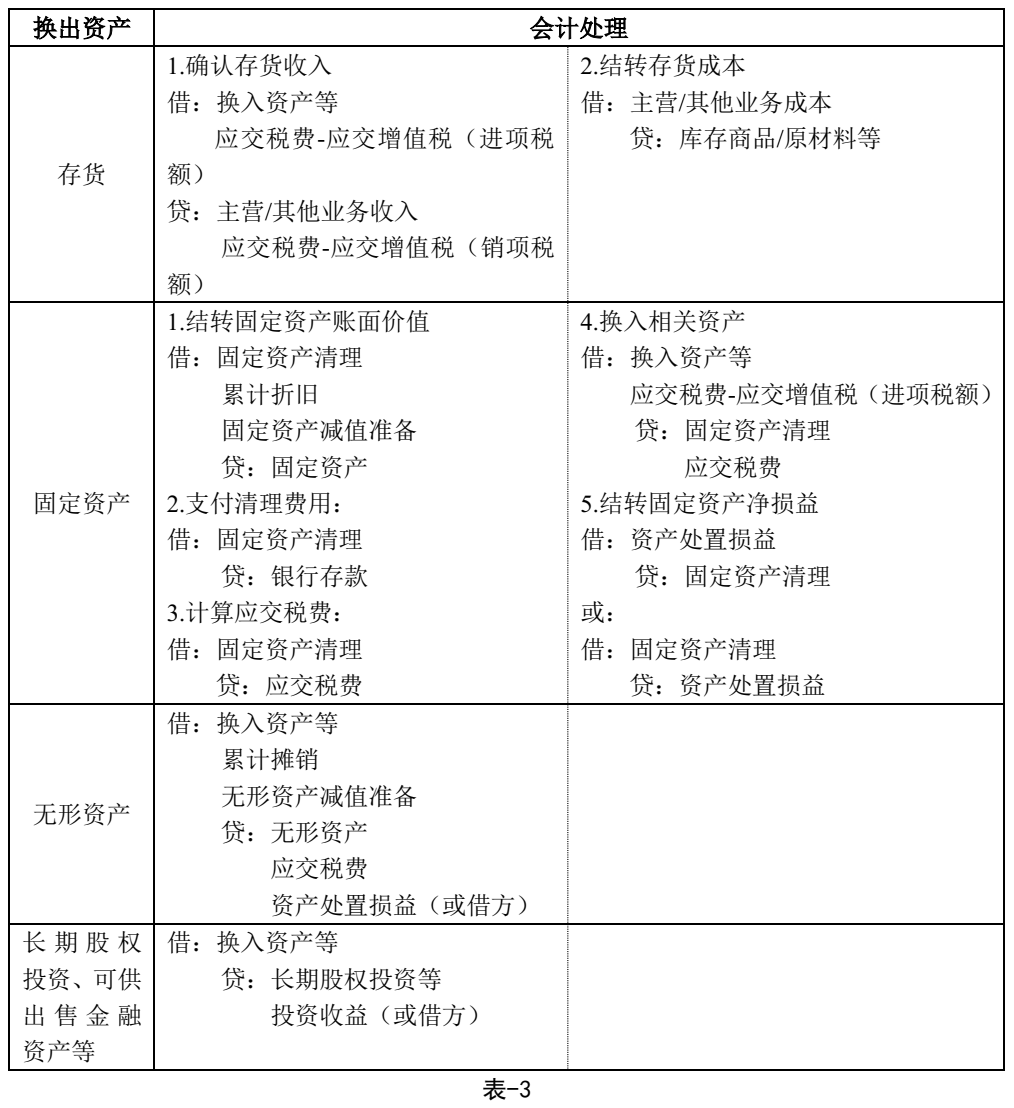
3.以公允价值模式计量的非货币性资产交换的会计分录

二、以公允价值为基础计量的非货币性资产交换的税务处理
(一)非货币性资产交换涉及的流转税处理
企业在进行非货币性资产交换时,可能会涉及增值税、营业税(全面实施营改增之前)、消费税等,因为在税法上把这种行为规定视同销售等。
非货币性资产交换的流转税处理,如下表:

(二)非货币性资产交换涉及的企业所得税处理
非货币性资产交换的企业所得税处理,涉及两个方面,一方面是换出资产的应税收入的确认,另一方面是换入资产计税基础的确认。

三、以公允价值为基础计量的非货币性资产交换的税会差异分析
以公允价值计量的非货币性资产交换的税会差异,也需要从换出资产和换入资产两个方面考虑,既要考虑换出资产处理的可能差异,也要考虑换入资产处理的可能差异。
(一)换出资产税会处理的差异分析
对于以公允价值计量的非货币性资产交换,换出资产在会计上需确认损益,税务上需要确认应税所得。似乎二者之间不存在税会差异,但是如果换出资产已计提了资产减值准备的,则还是存在税会差异,此时需要调减应纳税所得额。
(二)换入资产税会处理的差异分析
对于以公允价值计量的非货币性资产交换,换入资产的会计入账价值和税务的计税基础,都是以公允价值为基础。但是会计上是换出资产的公允价值和相关税费为基础确定入账成本,而税法上却是以换入资产的公允价值和相关税费确定计税基础。所以,当换入资产和换出资产的公允价值存在差异且差异不等于补价时,会计入账价值与计税基础就存在税会差异。
在我国的税务实务中,存在“以票控税”的现实,上述的换入资产计税基础是建立在交换方按规定开具了发票的基础上,如果换入资产没有取得合规发票的,将会影响换入资产的计税基础。
四、案例解析
【案例-1】:甲公司是一家机械生产企业,生产食品加工机械。2020年9月,传统的中秋节来临,为给员工发放福利月饼,就与一家生产月饼的食品企业商量,用一台生产机械与对方互换。最后,一台机械交换了一批月饼,机械的成本12000元,市场价20000元,月饼的市场价也是20000元。双方按照20000元互开增值税专用发票。
会计与税务处理分析:
会计处理分析:属于典型的非货币性资产交换业务。
甲公司的会计分录:
借:应付职工薪酬——非货币性福利 22600
贷:主营业务收入 20000
应交税费——应交增值税(销项税额) 2600
(备注:甲公司虽然取得了月饼的增值税专用发票,但是该月饼是用于集体福利,该进项税额不可抵扣)
同时,结转换出资产的成本:
借:主营业务成本 12000
贷:库存商品(产成品) 12000
税务处理分析:甲公司在此业务中,换出资产应视同销售。增值税按照视同销售,符合税法规定无需调整;企业所得税方面,应税收入20000元,可扣除的成本12000元,与会计核算一致,也不存在税会差异。
【案例-2】2020年6月,甲公司准备将两台旧车更换为一台新车。两台旧车经评估市场价合计113000元(含税价),可以交给旧车代售点代售,但是估计代售变现时间较长。甲公司不想等待,最后,经与A品牌4S店协商达成协议,以两台旧车换一台售价101700元(含税价)的新车。
其他资料:
1.两台旧车原值合计220000元,购进时抵扣了进项税额;已经累计计提折旧100000元,未计提减值准备。
2.A品牌4S店按照105300元开具了机动车专用发票,甲公司认证并抵扣了进项税额。
3.换入的汽车缴纳购置税、上牌、装饰等花去15000元,并于6月底开始使用。
下面就甲公司在该业务中的会计处理与税务处理进行分析。
会计处理:
该业务属于典型的非货币性资产交换业务。
换出资产的公允价值=117000÷1.13=100000(元)
换入资产的公允价值=105300÷1.13=90000(元)
二者交换时没有涉及补价,但是换出资产与换入资产的公允价值却不相同。
换出资产的账面价值=220000-100000=120000(元)
换入汽车可抵扣进项税额=101700×13%÷1.13=11700(元)
第一步:固定资产清理
借:固定资产清理 120000
累计折旧 100000
贷:固定资产 220000
第二步:换入资产的入账
根据《企业会计准则第7号——非货币性资产交换》规定,换入资产和换出资产公允价值均能够可靠计量的,应当以换出资产的公允价值作为确定换入资产成本的基础,但有确凿证据表明换入资产的公允价值更加可靠的除外。
在此业务中,换入与换出资产的公允价值属于“均能可靠计量的”,因此“应当以换出资产的公允价值作为确定换入资产成本的基础”。但是,换入资产有按照市场价开具的发票,也属于“但有确凿证据表明换入资产的公允价值更加可靠的除外”。因此,此处的会计处理就可能因企业或会计人员的职业判断不同而出现两种会计处理方法。
1.以换出资产公允价值为基础的会计处理方法:
换入资产的入账价值=100000+15000=115000(元)
借:固定资产——汽车 115000
应交税费——应交增值税(进项税额) 11700
资产处置损益 20000
贷:固定资产清理 120000
银行存款等 15000(购置税等)
应交税费——应交增值税(销项税额) 11700
2.以换入资产公允价值为基础的会计处理方法:
换入资产的入账价值=90000+15000=105000(元)
借:固定资产——汽车 105000
应交税费——应交增值税(进项税额) 11700
营业外支出 30000
贷:固定资产清理 120000
银行存款等 15000(购置税等)
应交税费——应交增值税(销项税额) 11700
税务处理:
1.增值税:视同销售,因已抵扣过进项税额,故按照正常税率计算销项税额;
2.企业所得税:换入资产的计税基础应“以该资产的公允价值和支付的相关税费为计税基础”。
税会差异分析:
增值税的处理不存在税会差异。
对于换入资产入账会计处理方式有两种选择,在换入资产入账价值和当期损益之间存在10000元的差异,这属于会计不同职业判断与选择造成的。但是,在企业所得税方面,税务处理只有一种方式:按照换入资产公允价值和支付的相关税费为计税基础。
因此,如果会计上选择以换出资产公允价值为基础来确定换入资产的入账价值,即本案例的会计处理方法1,就会存在税会差异,需要进行纳税调整。
如果会计上选择以换入资产公允价值为基础来确定换入资产的入账价值,即本案例的会计处理方法2,就不会存在税会差异。如果基于合理减少税会差异的考虑,建议企业尽可能选择该种方式。